

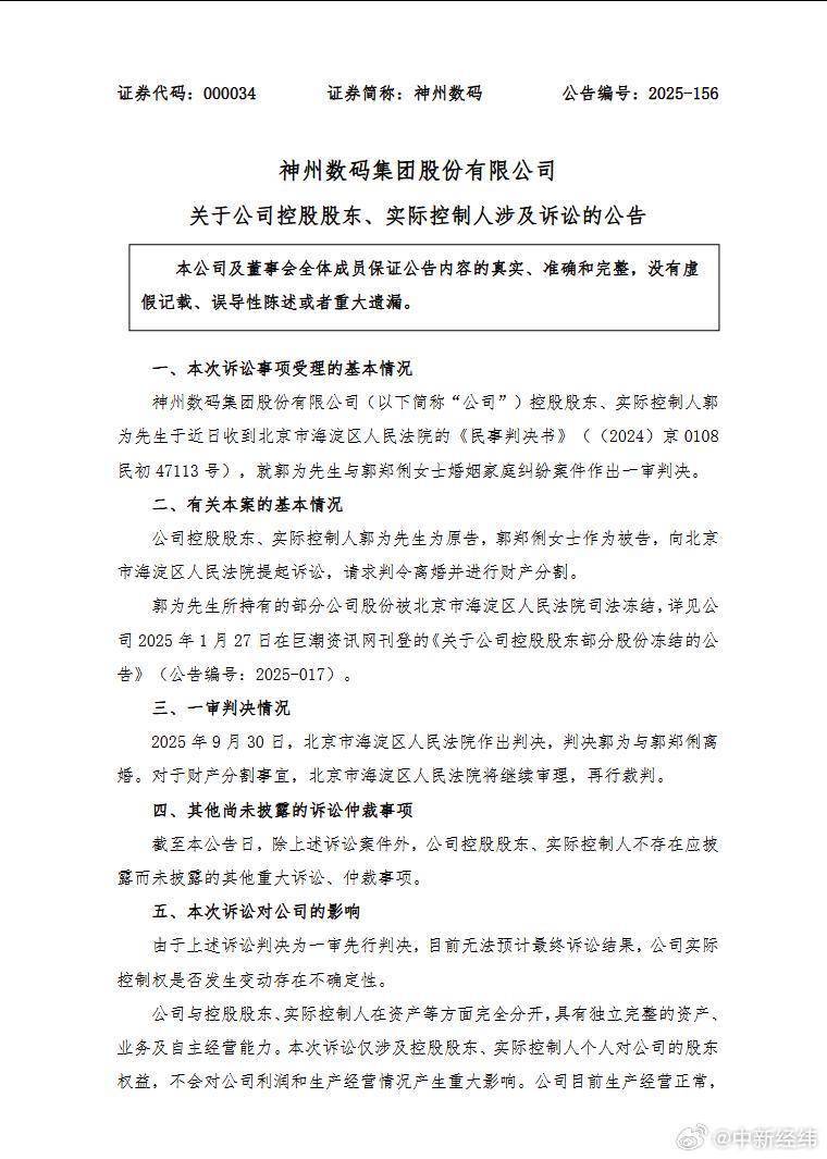
近年来上市公司大股东“天价”离婚频发。10月10日,神州数码公告,控股股东、实际控制人郭为涉及的婚姻家庭纠纷案件于2025年9月30日作出一审判决,判决其与郭郑俐离婚。而对于财产分割事宜,法院将继续审理,再行裁判。今年1月27日公司曾披露,郭为所持有的7738.89万股公司股份此前被北京市海淀区人民法院司法冻结,若冻结股份后续被处置,存在公司控股股东发生变更的风险。若以10月10日神州数码收盘价43.86元/股计算,前述冻结股份对应市值约为33.94亿元。神州数码表示,公司与控股股东、实际控制人在资产等方面完全分开,具有独立完整的资产、业务及自主经营能力。本次诉讼不会对公司利润和生产经营情况产生重大影响。




更多详细报道请点击 ➤时刻新闻来源:中新经纬、财联社编辑:唐唐 举报/反馈
华泰优配提示:文章来自网络,不代表本站观点。